
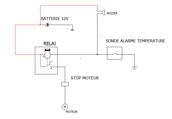
Système simple qui coupe le moteur en cas de surchauffe

ou tout autre consommateur courant continu (téléphone, tablette, appareil photo, chargeur de batterie) grâce à un petit transformateur continu-continu

Juste pour les curieux…



Un système basé sur une carte arduino

Une solution OPENCPN sur Raspberry Pi

avec un logiciel comme zygrib ou par email

Ou une solution OPENCPN, météo marine, et récepteur AIS sous android

Initiation à l’arduino pour fabriquer une alarme sonore



Une alarme sonore pour prévenir d’une intrusion animale

Un délesteur automatique pour préserver sa batterie

Un petit compresseur pour travailler sous le bateau

Hermès: « making of » d’un fourgon aménagé: présentation générale

