En cas de surchauffe moteur, faut-il que le moteur se coupe automatiquement ou est ce au capitaine de décider de couper le moteur?
Il y a 2 points de vue :
- Si l’alarme de température sonne, de toute façon, le moteur ne va pas tarder à s’arrêter, autant essayer de le sauver et couper le moteur.
- On ne sait pas si quand ça va sonner, ce n’est pas un moment où le moteur est indispensable et on va se mettre en danger sans moteur, je préfère disposer du moteur même si ce n’est que pour quelques secondes.
Personnellement, on a vécu : on n’a pas entendu l’alarme, le moteur a continué à tourner et il s’est serré. Cela nous a couté un moteur neuf… Vraiment pas agréable. Non seulement pour l’aspect coût, mais également l’aspect pratique : à l’autre bout du monde (au Honduras), pas facile de trouver un motoriste et une fois trouvé (au Mexique où nous n’étions pas), pas facile de transférer les fonds (pas d’IBAN au Mexique): Christian s’est donc retrouvé avec un ami lors d’un vol aller, chacun avec 10 000 USD dans les affaires pour passer la douane. 6 mois à naviguer sur un seul moteur dans des endroits pas toujours faciles (Honduras, Belize, Bahamas, côte est des USA). Si le moteur avait été coupé automatiquement, la réparation aurait été beaucoup plus facile (une durite fissurée malgré une révision par un motoriste juste avant la saison), plus rapide et moins couteuse.
Bref, vous l’avez compris, nous préférons un système de coupure automatique parce que :
- Quand ça sonne c’est que le moteur va mourir si on ne l’arrête pas tout de suite. Ensuite, naviguer sur un moteur (ou sans moteur pour un monomoteur) et changer un moteur c’est une source de problèmes innombrables.
- Sur un catamaran, il y a 2 moteurs : peu probable que les 2 surchauffent au même moment. On en gardera au moins un.
Voici donc la modification qui a été apportée à notre moteur existant.
Le principe :
Sur le moteur, le fonctionnement est de base ainsi (schéma extrait de la documentation du moteur).

D’un coté il y a la sonde d’alarme de température marquée « C.W. temp SW » (ne pas confondre avec la sonde de mesure de température qui elle permet de connaitre la température du moteur). Cette sonde d’alarme fait sonner un buzzer (petit haut parleur) quand le moteur atteint une certaine température.
A coté de cela il y a le système d’arrêt moteur marquée « Eng. stop mag. valve »: quand on appuie sur le bouton d’arrêt (en général un gros bouton rouge), cela envoie un signal de 12V sur le stop moteur cet élément (via le fil « WBr » /white and Brown), en général situé à coté de la pompe à injection du moteur, a pour effet de couper l’arrivée en carburant.
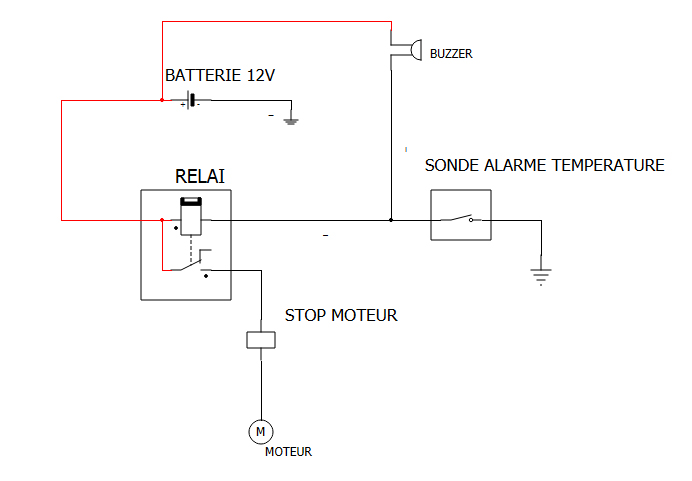
Notre système d’arrêt automatique est assez simple: On rajoute un relai qui va automatiquement couper le moteur en cas de déclenchement de l’alarme.

Un relai (rappel) c’est un interrupteur qui est actionné électriquement. Quand il reçoit du 12V sur la borne 85 alors que la borne 86 est à la masse, il laisse passer le courant entre la borne 87 et la borne 30. Ces relais s’achètent dans tous les shipchandlers ou les magasins auto (norauto, feu vert) pour environ 10 euros (pas cher par rapport au prix d’un moteur)

Le circuit global (en schématisant le coupe circuit de base et le buzzer d’alarme température) est donc ainsi

Comment repérer les différents éléments ?
Le mieux est de regarder la documentation : sur le schéma de notre moteur, on voit que la commande d’arrêt moteur est reliée avec un fil marron (Br) et blanc et avec un peu de chance, il y a même un plan dans votre documentation qui montre où est cette sonde d’alarme.

l’alarme de température est raccordée avec un fil blanc et bleu (L). Cette sonde est en général du coté de la pompe à eau (celle ou il y a la turbine/impeller)

Une fois que vous avez repéré tout ça, il faut faire un joli travail d’intégration pour que le relai et les fils soient bien fixés, pour que les raccords électriques soient propres et étanches.
N’oubliez pas de garder une trace écrite de votre modification (mise à jour de la documentation du bateau)…
Depuis, on a testé malgré, nous. Nous étions à l’avant du bateau en train de poser l’ancre, le moteur tribord (le « pas neuf ») s’est arrêté tout seul. On ne s’est pas trop posé de questions car il fallait finir de poser le mouillage. Après coup, on a constaté un problème dans la pompe de circulation d’eau douce. L’alarme avait du sonner, mais étant à l’avant, nous ne l’avions pas entendue. La protection s’était bien mise en route et cela nous a sauvé notre moteur. Nous avons fait changer la pompe à eau, rien de très méchant.
On était tellement satisfait d’avoir sauvé notre vieux moteur tribord, qu’on a installé la même protection sur notre moteur babord neuf (ce n’est pas parce que le moteur est neuf qu’il ne peut rien lui arriver. Par exemple, un sac plastique qui boucherait l’arrivée d’eau de mer du moteur babord…)
D’accord: ça va vous prendre du temps et cela ne servira peut être jamais… C’est le principe des circuits de protection…
Logiciel de dessin : QElectrotech (opensource gratuit)